|
CORC Project
CANOpen Robot Controller Software Documentation
|
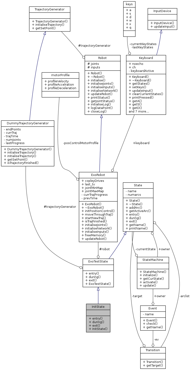
Initialisation State for the ExoTestMachine (implementing ExoTestState) More...
#include <InitState.h>


Public Member Functions | |
| void | entry (void) |
| Called once when the state is entered. Pure virtual function, must be overwritten by each state. More... | |
| void | during (void) |
| Called continuously whilst in that state. Pure virtual function, must be overwritten by each state. More... | |
| void | exit (void) |
| Called once when the state exits. Pure virtual function, must be overwritten by each state. More... | |
| InitState (StateMachine *m, ExoRobot *exo, DummyTrajectoryGenerator *tg, const char *name=NULL) | |
Public Member Functions inherited from ExoTestState | |
| ExoTestState (StateMachine *m, ExoRobot *exo, DummyTrajectoryGenerator *tg, const char *name=NULL) | |
Public Member Functions inherited from State | |
| State (StateMachine *p, const char n[]=NULL) | |
| Construct a new State object. More... | |
| ~State () | |
| bool | addArc (Transition *t) |
| Transition * | getActiveArc (void) |
| const char * | getName (void) |
| Returns the name of the state - Note that this. More... | |
| void | printName (void) |
| Prints the name of the state. More... | |
Additional Inherited Members | |
Public Attributes inherited from State | |
| StateMachine * | owner |
| Pointer to the owning state machine. More... | |
Protected Attributes inherited from ExoTestState | |
| ExoRobot * | robot |
| DummyTrajectoryGenerator * | trajectoryGenerator |
Initialisation State for the ExoTestMachine (implementing ExoTestState)
/file InitState.h /author Justin Fong /brief Concrete implementation of ExoTestState /version 0.1 /date 2020-05-07
Definition at line 23 of file InitState.h.
| InitState::InitState | ( | StateMachine * | m, |
| ExoRobot * | exo, | ||
| DummyTrajectoryGenerator * | tg, | ||
| const char * | name = NULL |
||
| ) |
Definition at line 28 of file InitState.h.
|
virtual |
Called continuously whilst in that state. Pure virtual function, must be overwritten by each state.
Implements ExoTestState.
Definition at line 13 of file InitState.cpp.
|
virtual |
Called once when the state is entered. Pure virtual function, must be overwritten by each state.
Implements ExoTestState.
Definition at line 3 of file InitState.cpp.
|
virtual |
Called once when the state exits. Pure virtual function, must be overwritten by each state.
Implements ExoTestState.
Definition at line 15 of file InitState.cpp.
1.8.11